家居大佬深陷卖身潮
文 | 老鱼儿
编辑 | 杨旭然
2025年的最后一天,在一片欢天喜地的牛市气氛中,默默无闻的A股上市公司友邦吊顶发布了一则公告,为这一年画上了令人唏嘘的句号。
公告显示,创始人时沈祥、骆莲琴夫妇将以17.13亿元的总价转让公司控制权。这家曾开创集成吊顶品类、被誉为“集成吊顶第一股”的细分行业标杆,经历业绩下跌,股价受挫后,最终选择易主离场。
而这家公司离去的身影,在整个家居建材行业里并非形单影只。
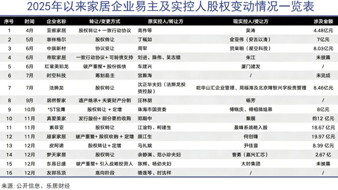
整个2025年,家居行业的控制权变更事件密集上演:顾家家居被美的系企业接盘,皮阿诺易主初芯集团,亚振家居完成控制权交割,都曾引发市场或多或少的关注。
即便并未彻底交出控制权,出售部分股份换取现金流的企业也不在少数。索菲亚、梦天家居等曾经的明星企业均在其列。
这股汹涌的“家居卖身潮”,本质是一场行业重构。当房地产增量时代的红利彻底消退,家居企业彻底失去了发展的空间。曾经的行业巨头在“存量深耕”的淘汰赛阶段,纷纷败下阵来。
本文是来自《巨潮WAVE》内容团队的深度价值文章,欢迎您多平台关注。
01 谢幕
友邦吊顶的退场,称得上是家居行业黄金时代落幕的缩影。
作为集成吊顶的发明者和挂墙系统的开创者,友邦吊顶于2014年在深交所上市后,凭借先发优势和技术壁垒,成为了建材行业的细分领域代表企业之一。
但从财报数据来看,这家行业龙头的衰退早已显现。历年财报显示,2021年友邦吊顶迎来上市后的首度亏损,全年归母净利润亏损高达3.33亿元,此后便陷入盈利波动、增收难增利的困境。2024年,友邦吊顶全年营业收入下滑至6.24亿元,营收也进入下行通道。
即便2025年三季度归母净利润实现扭亏,但营收仍同比下滑20.59%。在业绩持续承压、二代接班未达预期的双重困境下,创始人选择变现离场,或许已是权衡后的最优解。

命运相似的还有橱柜行业的老牌企业皮阿诺。2017年这家公司以“橱柜第一股”的身份登陆深交所,上市之初实控人马礼斌野心勃勃喊出“5年60亿元、8年100亿元”的营收目标。
5年过后,皮阿诺2022年营收仅14.52亿元。如今8年还未到,公司已经不再姓马。
2025年12月15日,皮阿诺公告显示,初芯集团以“协议转让+表决权放弃+定向增发”的组合方式获得公司16.78%的股份,因此获得皮阿诺控制权,整体交易对价约为 8.39亿元,实际控制人变更为尹佳音。
还有曾经立志打造“中国宜家”的顾家家居,同样未能逃过控制权变更的命运。2023年,顾江生家族将29.42%的股权转让给盈峰睿和,这家由美的集团创始人何享健之子何剑锋控制的企业,以88.8亿元的交易价格,成为顾家家居新任控股股东。
除了这些彻底交出控制权的企业,也有家居企业选择通过出售部分股份缓解资金压力。2025年12月,索菲亚公告显示,控股股东江淦钧、柯建生通过协议转让方式,向宁波睿和转让10.77%的股份,转让价款18.67亿元。
更早之前的11月18日,行业里的另一家公司梦天家居也发布公告,控股股东及其一致行动人向嘉兴汇芯转让1528.45万股股份,总价款2.67亿元。

值得注意的是在此次转让之前,梦天家居曾筹划发行股份收购资产和控制权变更事项,但均因核心条款未达成共识而终止,最终选择通过部分股权转让引入战略投资者。
据乐居财经统计,2025年全年已有16家家居企业发生易主或控股股东股权变动,涵盖定制家居、软体、建材、家纺等多个细分领域。
02 问题
家居企业的集体衰退问题,外界最先归结的问题就是房地产行业的下行冲击。
作为与房地产深度绑定的下游行业,商品房销售面积的持续下滑,直接导致这个依赖新房装修的市场需求急剧萎缩,成为其陷入困境的重要外部原因。
国家统计局的数据显示,我国亿元以上商品交易家具市场的数量从2016年开始下降,装饰材料市场数量从2015年开始下降,到2024年已均不及10年前水平。

皮阿诺的发展轨迹,便是家居企业依赖房地产红利,最终又被拖累的典型案例。
上市初期,皮阿诺通过与恒大等大型房企合作,快速扩大市场份额,实现了营收规模的跃升。但2021年恒大债务危机爆发后,皮阿诺对恒大的大规模应收账款无法收回,不得不计提巨额坏账准备,直接导致当年业绩巨亏。
即便后续逐步“去恒大化”,公司对少数大型地产商的依赖度依然较高,始终无法真正建立多元化的客户结构。当房地产行业整体下行时,其业绩便随之大幅波动,最终只能遗憾离场。

但如果将家居企业的衰退完全归咎于房地产,也并不尽然。在行业变革的关键节点,大量的企业自身创新乏力、战略失焦,是导致其最终被市场淘汰的核心内因。
以友邦吊顶为例,此前其凭借MSO模块化技术领先行业,但近年来在研发创新上逐渐掉队。
2019年以来,其研发支出持续下降,且研发投入多集中于现有产品的升级,缺乏突破性创新成果。在智能家居成为行业趋势的背景下,其产品创新滞后于市场需求,无法满足消费者对智能化、个性化家居体验的需求,产品竞争力持续下降,最终在市场竞争中掉队。

顾家家居的困境,则源于多元化战略的失焦。之前巨潮曾在《顾氏家族彻底崩了》一文中提到,这家曾立志要将“世界有宜家,中国有顾家”的口号转变成“欧洲有宜家,世界有顾家”的企业,在发展过程中逐渐偏离主业,将投资业务作为业绩的主要来源。
过度扩张的多元化布局,不仅分散了企业的资源和精力,还导致公司债台高筑,最终在业绩压力下不得不“卖身还债”。
事实上,纵观2025年卖身的家居企业,几乎都有相似的共性:过度依赖房地产增长的红利,缺乏核心技术壁垒和多元化的盈利模式。
当行业进入存量竞争阶段,自身体制机制和战略布局的缺陷就很快暴露,在淘汰赛中难以幸免,只剩下毫无竞争力的“空壳”。
03 价值
当然,“壳”并非毫无价值,相反其中一些会成为市场上的香饽饽。
部分产业资本的入局,是试图在家居行业的存量市场中挖掘新的机会。如“美的系”接盘顾家家居后,便迅速拟定向发行股票募集近20亿元,用于家居产品生产线智能化技改项目、功能铁架生产线扩建项目、智能家居产品研发项目、AI及零售数字化转型项目、品牌建设数字化提升项目等。
不难看出,盈峰睿和试图借助美的集团在智能制造、数字化转型等领域的优势,推动顾家家居实现产业升级,在智能家居赛道抢占先机。
顾家家居股价表现(自2025年1月至今)
但对大多数接盘者来说,最具吸引力的并非家居企业持续亏损的主营业务,而是其手中的上市公司“壳资源”。
注册制背景下,虽然IPO通道逐渐畅通,但对于不少企业而言,借壳上市依然是快速登陆资本市场的捷径之一。经营不善的家居行业里,壳资源的数量规模相当大。
接手皮阿诺的初芯集团,主营业务集中在半导体投资领域。收购友邦吊顶控制权的施其明,则是AI企业理工数传的创始人兼CEO。这两个领域都和家居关联不大。
如果说这样的结合还有转型智能家居的可能,那亚振家居的易主,就是直接暴露了资本借壳运作的意图。
2025年5月,济南域潇集团实控人吴涛通过协议转让与要约收购的方式,最终持股近30%掌控*ST亚振。公开资料显示,济南域潇集团的主营业务为锆钛、稀土、石墨等多种矿产资源的开采与利用,可以说与家居行业没有“一毛钱关系”。
而吴涛在收购亚振家居后,便迅速推进业务整合。2025年8月1日,*ST亚振便宣布以5544.90万元现金收购广西锆业科技有限公司51%股权,将业务拓展至锆钛选矿领域,从而实现济南域潇集团矿产业务的借壳上市。
值得注意的是,今年家居行业的“卖身潮”中,几乎所有完成控制权变更的企业,都迎来了股价的短期暴涨。
亚振家居股价表现(自2025年4月至今)
吴涛的业务整合,助推亚振家居股价从4元暴涨至最高超过50元,不到一年涨了十几倍。友邦吊顶虽然业绩惨淡,但股价却在2025年初的十几元一路上涨。公告易主后,股价更是连续多个交易日涨停,目前已经超过43元,涨幅三倍有余。
很明显,这场“卖身潮”给投资者带来了新的投资机会,但这种机会更多源于资本对“壳资源”的炒作,而非企业主营业务的实质性改善。
把握这样的投资机会,需要敏锐的市场洞察力和短线操作能力。而那些熟悉的家居品牌,也只能渐渐消失在时代的长河之中。
更多精彩内容,关注 公众号(ID:yzcjapp)
- 热股榜
-
代码/名称 现价 涨跌幅 加载中...